科研处
 
设为首页  |  加入收藏
 

 学校首页 | 首页 | 科技处概况 | 科研月历 | 科研项目 | 科研平台 | 科研成果 | 规章制度 | 下载专区 | 公告公示 | 党建专题 | 浙海大科协 

  当前位置:文章正文  

 
科研小灯塔,浙海大小科来引路1
2023-02-03 11:41 陶玉枝  科学技术处

科技类项目申报、管理流程来了!

各类项目奖励如何申报?

办理需要提交那些材料?

为方便各位老师了解科技处各类业务

科技处梳理汇总业务办理流程

第一期推出项目申报、管理流程共15条

科研不迷路,让我来守护

图片

科技类项目申报管理流程:

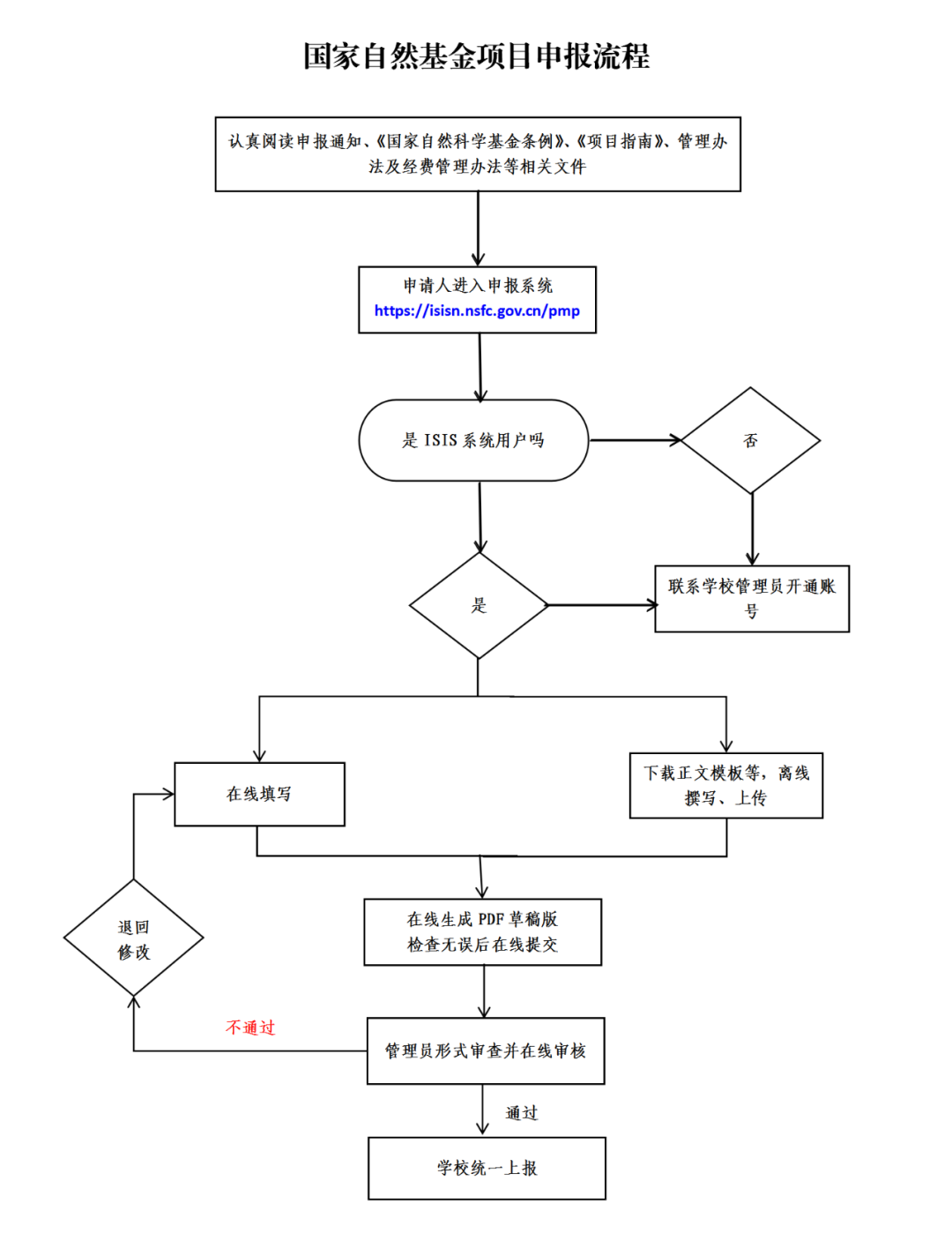
01.国家自然科学基金项目申报

图片

02.横向项目签订

图片

03.省属高校基本科研业务费项目申报

图片

04.浙江省“尖兵”“领雁”研发攻关计划项目申报

图片

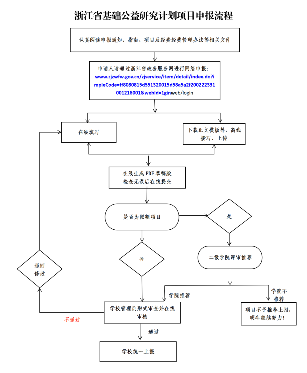
05.浙江省基础公益研究计划项目申报

图片

06.浙江省教育厅一般项目申报

图片

07.舟山市科技计划项目“浙海大专项”申报

图片

科技类项目进展报告管理:

01.国家自然科学基金项目

图片

02.浙江省基础公益研究计划项目

图片

科技类项目结题管理:

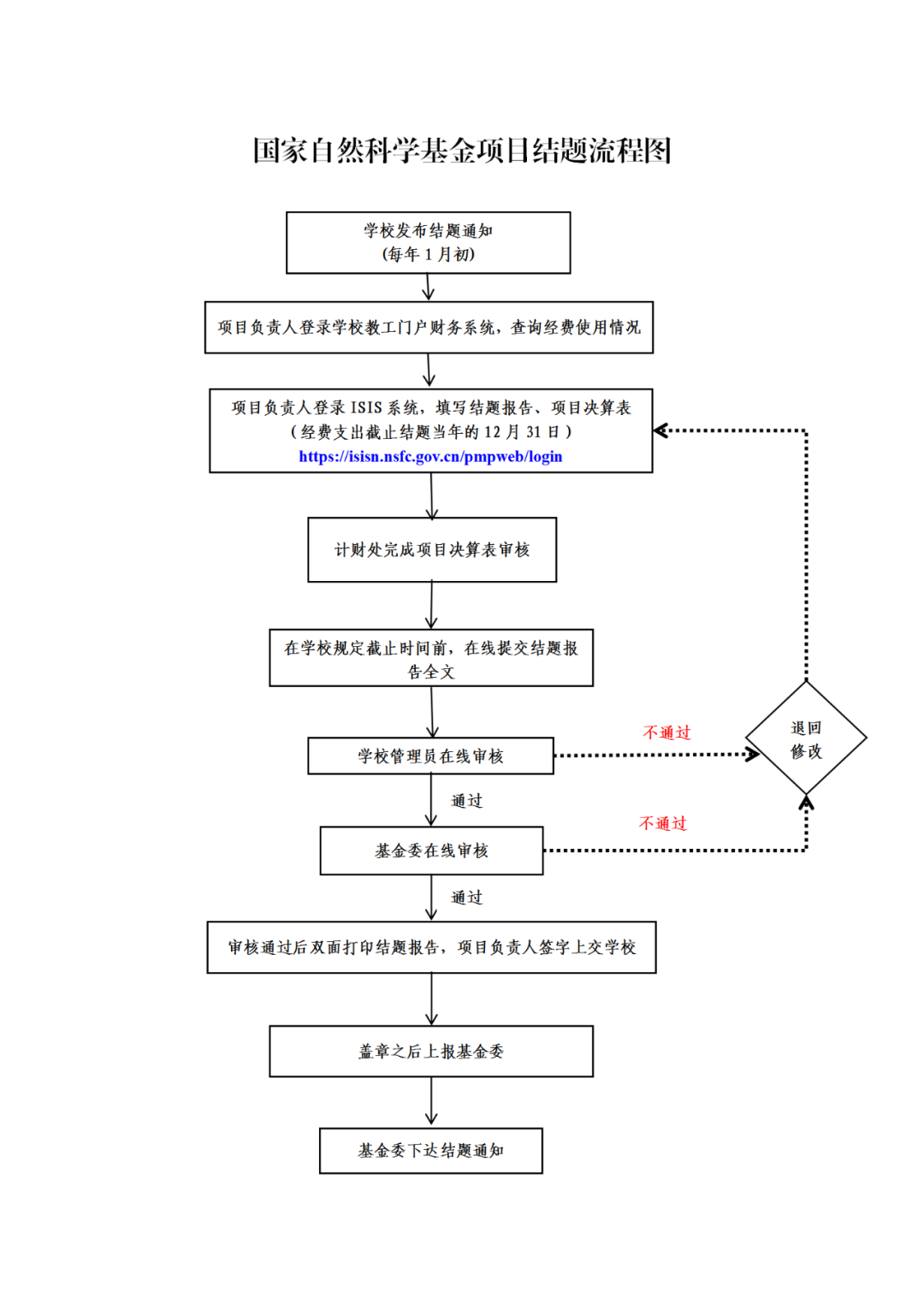
01.国家自然科学基金项目结题

图片

02.横向项目结题

图片

03.省属高校基本科研业务费项目结题

图片

04.浙江省基础公益研究计划项目结题

图片

05.浙江省教育厅一般项目结题

图片

06.舟山市科技计划项目“浙海大专项”结题

图片


微信扫一扫
关注该公众号


关闭窗口
 
 

 快速通道  

 

 

 

 

 部门工作职责

 部门工作职责的介绍

 
   办事指南及流程
 办事指南及流程简单介绍
 
   网络申报平台
 网络申报平台简单的介绍
 
   联系我们
 通过邮件联系我们
 
 科研相关  

 

Office of Scientific Research,Zhejiang Ocean University. All rights reserved

Tel:0580—8180355,Email:kjcg@zjou.net.cn